Mobile Banking

onboarding flow

My role

UX/UI Designer

Duration

3 weeks

Tools

  • Figma
  • Google forms
  • Notion

Problem Statement

New users often feel confused and frustrated during the digital wallet sign-up process due to unclear terminology, a lack of trust signal and security cues, and lengthy onboarding process that require more than 2 minutes to go through.

The Solution

Design a clear, user-friendly mobile wallet login and onboarding experience that simplifies language, guides users step-by-step, and clearly communicates required information, ultimately improving completion rates and reducing user frustration.

Design Process

Design Process

User Personas

Persona Persona

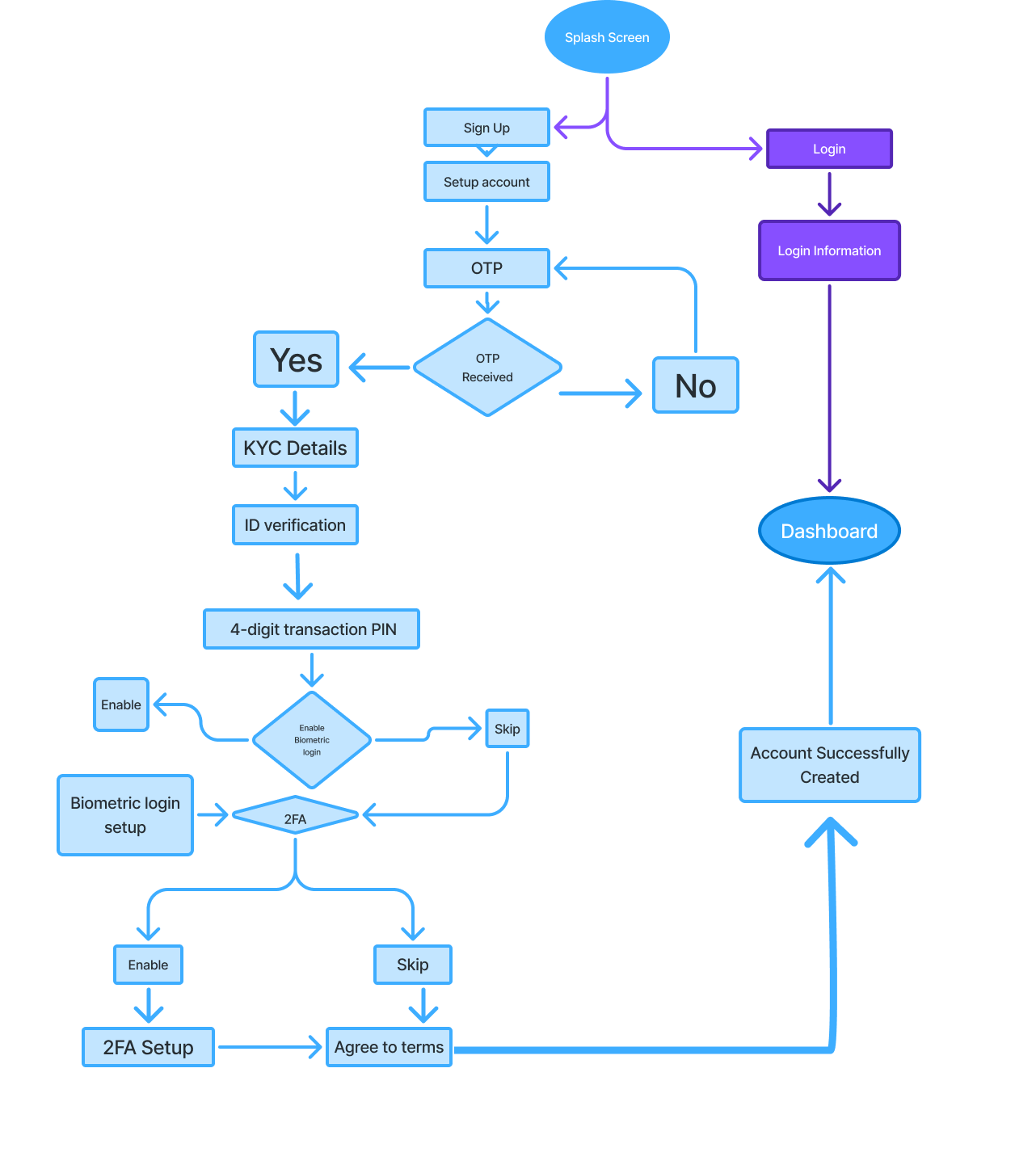
User Flow

User Flow

Lofi Wireframes

Hi-Fi

Final Hi-Fi Designs

Hi-Fi
VIEW PROTOTYPE

Get in Touch!!

Thank you, message sent!

← Back to home